Kundenportal für Gesundheitsdienstleister
2024–2025
Konzept, Research, Prototyping, UX-Design, Product Lead

TopPharm betreibt mit «myTopPharm» ein digitales Kundenportal zur Stärkung der Kundenbindung.
Im Rahmen der Weiterentwicklung verantwortete ich in der Rolle als Product Lead und UX Lead die Research-Phase sowie die konzeptionelle Ausarbeitung der Lösung.
Kundenbindung
In der Praxis wurde das Kundenportal jedoch nur eingeschränkt genutzt, da viele bestehende Kund:innen noch keine digitale Karte besassen und die Anmelde- und Registrierungsprozesse als zu kompliziert wahrgenommen wurden, um eine neue Karte zu erstellen. Dadurch wünschten sich die teilnehmenden Apotheken einen zusätzlichen digitalen Kanal in Form einer App.
Herausforderung
Die zentrale Herausforderung war, den Login- und Registrierungsprozess so zu vereinfachen, dass Kund:innen ihn in der Verkaufssituation in der Apotheke trotz sehr langer Ladezeiten oder fehlender Anmeldedaten zuverlässig abschliessen können.
Lösungsansatz
Die entwickelte Lösung setzte auf einen vereinfachten, stufenweisen Anmelde- und Registrierungsprozess, der zwar direkt in der Kassensituation gestartet, aber auch später abgeschlossen werden kann. Durch die konzeptionelle Überarbeitung der Userflows und eine stärkere Fokussierung auf Performance, Usability und Conversion wurde die Grundlage geschaffen, um bestehende Kartenkund:innen einfacher ins digitale Kundenportal zu überführen.
Research
Das Ziel war es, eine fundierte Entscheidungsgrundlage für die Weiterentwicklung des Kundenportals zu schaffen und zu klären, welches Problem tatsächlich gelöst werden muss und ob eine App dafür die richtige Lösung ist.
Dafür führte ich Interviews mit vier Stakeholdern bei TopPharm und drei Apotheken-Standorten, analysierte das bestehende Portal in einem Expert Review und führte eine Konkurrenzanalyse durch. Das Ergebnis war ein umfassendes Bild über die Bedürfnisse aller drei Stakeholder-Gruppen und erste Hinweise darauf, wo das eigentliche Problem lag.
Interviews
Die Interviews mit TopPharm und den teilnehmenden Apotheken zeichneten ein klares Bild: Die wahrgenommenen Probleme lagen weniger in fehlenden Funktionen als in der konkreten Nutzungssituation – und in den unterschiedlichen Erwartungen der drei beteiligten Gruppen.
Insights
TopPharm
Die digitale Adoption lag unter dem angestrebten Zielwert, womit ein erhebliches Wachstumspotenzial offensichtlich war. Gleichzeitig erschwerten veraltete Adressdaten und fehlende Kommunikationskanäle die Kundenbindung über digitale Massnahmen.
Apotheken
Das Kundenportal verursachte personellen Mehraufwand statt ihn zu reduzieren. An der Kasse konkurrierte es zudem mit Produkten, die direkten Umsatz generierten – die aktive Bewerbung blieb entsprechend zurückhaltend.
Kund:innen
Lange Ladezeiten, ein als kompliziert empfundener Registrierungsprozess und fehlendes Bewusstsein für den Mehrwert des Portals führten zu Abbrüchen – insbesondere in der Verkaufssituation, in der Kund:innen aktiv angesprochen wurden.
«An der Kasse haben wir andere Produkte, die uns einen direkten Gewinn einbringen»
«Die Bons kommen gut an, für unsere Apotheke ist es aber sehr viel Aufwand»
«Es war einfach zu kompliziert für die Kunden»
«Oft werden die Daten vom User nicht aktualisiert.»
«Das Kundenportal macht im Alltag eher mehr Arbeit.»
«Unsere Stammkunden sind eigentlich schon im System.»
«Eine App wäre einfacher als Karte oder Website.»
«Viele nutzen das Portal nicht, weil die Anmeldung zu aufwendig ist.»
Problemdefinition
Die ursprüngliche Annahme der Apotheken, dass eine App die digitale Nutzung steigern würde, bestätigte sich durch die Erkenntnisse nicht. Die zentrale Hürde lag nicht im fehlenden Kanal, sondern im Prozess selbst: Lange Ladezeiten, fehlende Anmeldedaten in der Verkaufssituation sowie ein als kompliziert wahrgenommener Registrierungsablauf führten dazu, dass Kund:innen den Prozess nicht selbständig in der Apotheke abschliessen konnten. Dadurch verlagerte sich der Aufwand zunehmend auf die Apotheken.
Daraus ergaben sich drei priorisierte Handlungsfelder, die parallel adressiert werden mussten:
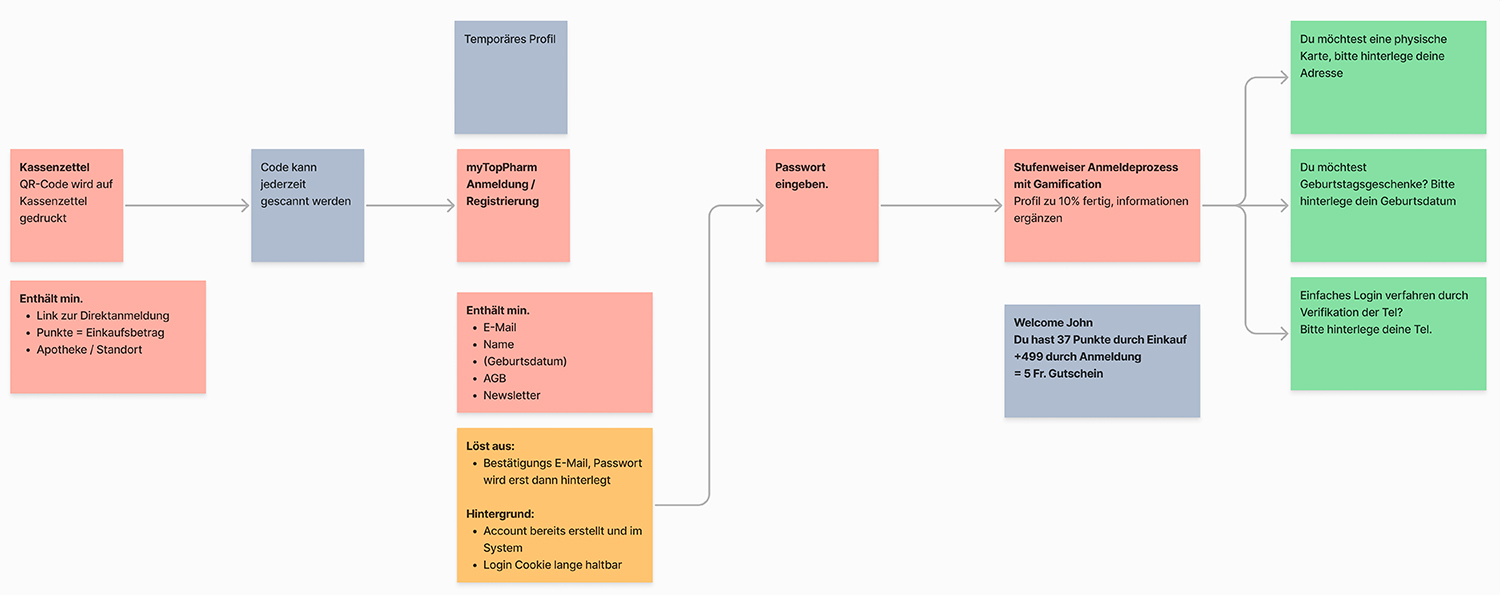
Registrieren
Stufenweiser Prozess, der in der Kassensituation gestartet, aber später abgeschlossen werden kann.
Anmelden
Schneller, zuverlässiger Login auch ohne Anmeldedaten zur Hand.
Bons einlösen
Einfache Aktivierung und Verwendung von Gutscheinen ohne Personalaufwand.
Workshop
Um im Workshop ein gemeinsames Verständnis über alle Stakeholder-Gruppen hinweg zu schaffen, übersetzte ich die Erkenntnisse aus Interviews und Problemdefinition in konkrete Nutzungsszenarien. Damit konnten Marketing, Geschäftsleitung und IT die Bedürfnisse aller Stakeholder-Gruppen aus derselben Perspektive betrachten und auf dieser Basis im anschliessenden Ideations-Workshop erste Lösungsansätze entwickeln.

Entlang der drei Handlungsfelder erarbeiteten wir konkrete Lösungsansätze, mit dem Ziel, technische Machbarkeit, geschäftliche Anforderungen und Nutzerbedürfnisse von Beginn an zusammenzuführen. Die Ergebnisse wurden thematisch gruppiert und priorisiert. Im Fokus stand dabei ein stufenweiser Anmelde- und Registrierungsprozess, der den Einstieg in der Verkaufssituation ermöglicht und später eigenständig abgeschlossen werden kann.
8 Teilnehmende aus 4 Fachbereichen
7 Lösungsansätze in einer Session erarbeitet
3 Handlungsfelder validiert und ideiert

Wireframes
Die im Workshop erarbeiteten Lösungsansätze wurden in konkrete Userflows und Wireframes überführt. Im Zentrum standen die drei Hauptszenarien: Registrieren, Anmelden und Bons einlösen. Die Konzepte wurden anschliessend mit den Stakeholdern von TopPharm anhand von Szenarien validiert und in einem weiteren Schritt mit den Apotheken abgestimmt. Darauf aufbauend erarbeitete ich ein Testkonzept für ein unmoderiertes User Testing mit Maze.

Outcome & Next Steps
Das erarbeitete Konzept wurde von TopPharm als Grundlage für die Weiterentwicklung freigegeben. Basierend auf meiner empfohlenen Priorisierung wurde die Umsetzung in ein Phasenmodell überführt. Im Anschluss erarbeiteten wir in einem Requirements-Workshop gemeinsam mit den Stakeholdern die Anforderungen an die Entwicklung für die erste Phase.
Lust auf
Treuepunkte?